续贷远程受理条件:
1、远程受理只是对于续贷学生,首贷学生请到资助中心现场办理;
2、必须是借款学生本人操作系统,共同借款人及其他人员不能进行远程受理操作;
3、如需要变更身份证信息、就学信息等关键信息,需要借款学生或共同借款人持相关证明材料到资助中心现场办理;
4、续贷新增共同借款人时,需要借款学生与新的共同借款人持相关材料一起到资助中心现场办理;
5、借款学生需自备电脑及安装了支付宝APP的智能手机。
学生在线服务系统网址:https://sls.cdb.com.cn
一、远程贷款申请流程
1、登录学生在线服务系统

学生可采用账号密码登陆,也可采取手机号登录。
忘记了登录密码,可以点击“忘记密码”选择重置方式重置密码:

2、登录在线系统后,没有进行手机号认证的学生要强制认证手机号

录入自己正在使用的手机号,填写验证码,填写手机接收到的短信验证码。
勾选“开启手机号登录功能”后,再次登录可以用手机号及短信验证码登录系统。

3、更新完善共同借款人信息

注意:如果你的共同借款人的信息有变化,如手机号、家庭住址等,请先修改信息,再提交续贷申请。点击“资料修改”,修改共同借款人信息后提交即可。
4、续贷学生点击“申请贷款”,开始续贷申请操作

5、点击“申请贷款”后,弹出短信验证界面。

注:该步操作为强制性操作,确保学生操作手机号码与系统所留手机号码保持一致,后续回执验证码短信发送到该手机号码。
6、通过验证后点击“确定”进入续贷申请界面

注:该部分内容要填写贷款金额(贷款金额是100的整倍数,以学费住宿费之和确定贷款金额)、选择贷款年限、填写续贷申明,其他项为系统自动取值。
7、填写贷款基本信息后,点击“下一步”进入共同借款人信息界面。

注:选择共同借款人,系统会自动载入您的历史共同借款人,你可以选择历史共同借款人中的一位,如果想新增一位共同借款人需要到资助中心现场新增。其他项为系统自动取值。
8、 填写共同借款人信息后,点击“下一步”对贷款资料进行确认。

9. 确认贷款资料无误,点击“下一步”提交贷款材料,系统弹出“贷款申请资料保存成功”,并提示贷款签订方式选择。

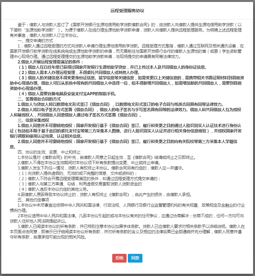
10、选择‘网上签订合同’,弹出远程受理协议页面。

注:点击拒绝后则返回“请选择您的贷款签订方式”,续贷学生可以重新选择“资助中心现场签订合同”进行线下现场办理。

注:合同预览(部分截取),点击“确定”进入身份认证授权界面
12、 系统弹出“身份认证授权”窗口,自动生成该笔贷款申请支付宝身份验证所需二维码。

注:使用支付宝APP扫描二维码并开展身份认证期间,要保持生源地学生在线系统身份认证窗口保持前台开启状态,不要关闭此页面。
13、 请打开手机支付宝APP,使用“扫一扫”功能扫描二维码

14、扫描完成后,自动跳转国家开发银行生源地助学贷款续贷实人认证专用通道,按照提示流程进行身份认证授权。

说明:异常报错场景,包括人脸识别或者系统中的异常,续贷认证失败提示“系统出错”,续贷认证失败提示“学生人脸无法识别”,说明支付宝端判定人(支付宝账户)、证(身份证)、脸(实人识别)三者信息不一致。
你可返回生源地学生在线系统重新生成二维码并支付宝APP扫码后再次扫脸验证。如反复不成功,则需按照提示去资助中心现场办理。
15、在手机支付宝客户端完成身份认证后,返回电脑上的生源地学生在线系统,点击“我已完成身份认证,点击查询”按钮。

注:如身份认证失败,请按照以下步骤操作
1. 认证失败合同卡片上会有提示可点击按钮重新选择
2. 退出当前窗口,点击合同卡片上的“待网上签订合同”按钮重新走一遍流程。
3. 确实无法通过身份验证,你可选取“资助中心现场签订合同”进行线下贷款办理操作。
16、身份认证完成

注意:
提交贷款申请后,请耐心等待,资助中心在5个工作日内完成贷款申请审查。
17、远程贷款申请提交成功后,返回我的贷款查看贷款申请卡片状态,已刷新为远程贷款申请已提交,耐心等待老师审批受理即可。

注意:
1. 因为个人原因想转为现场签订合同或修改贷款申请信息,可以点击“X”图标删除贷款申请,重新申请贷款;
2. 远程贷款申请无需签名,无需导出申请表,无需到现场资助中心办理;
18、贷款申请进度查询
申请完贷款后,首页会显示贷款进度条,显示该贷款申请的进度,申请进度主要有5个节点分别为:在线提交、远程受理、审批中、审批通过、发放到高校。
当县资助中心老师审核成功,合同及受理证明签章后,会给你发送回执验证码短信,你可以登录学生在线系统查看并下载打印电子合同和贷款受理证明。

可下载电子合同与受理证明: 回执验证码短信:

你可以凭回执验证码短信在高校录入贷款回执,请妥善保存好短信。
二、查看贷款信息的方法
贷款申请进度查询
申请完贷款后,首页会显示贷款进度条,显示该贷款申请的进度,申请进度主要有5个节点分别为:在线提交、现场受理、审批中、审批通过、发放到高校。

现场签订合同进度查询

网上签订合同进度查询
三、常见问题

认证失败合同卡片上会有提示可点击按钮重新选择,可以选择转为现场签订或重新生成二维码进行身份认证,提交远程续贷申请。

2、如何重新选择贷款签订方式

点击合同卡片的修改按钮,点击下一步填完贷款申请信息提交保存成功后会提示选择贷款签订方式

选择现场签订或网上签订合同完成签订方式修改。
3、其他合同卡片状态说明

贷款申请已退回,可重新修改贷款申请信息再次提交,或删除贷款申请重新提交一份新的贷款申请。

已选择网上签订合同,但未完成身份认证,可继续完成身份认证后提交远程贷款申请。